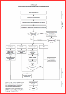
1) Kaedah Membuat Aduan:
Aduan Bertulis : Borang Aduan Secara Manual atau Google Form
2) Pautan Aduan Secara Manual:
a) Borang Aduan Salah Laku Integriti
https://mynemo.umt.edu.my/eborang/fail/MX-3051_20220216_164207.pdf
b) Borang Aduan Gangguan Seksual
https://mynemo.umt.edu.my/eborang/fail/MX-3051_20220216_164259.pdf
3) Kaedah Pembuktian Aduan:
Tangkap Layar daripada Message / Whatsapp /Facebook
Surat-menyurat
Emel
Panggilan Telefon
Gambar

